W zaawansowanym projektowaniu mechanicznym i wzornictwie przemysłowym tworzenie geometrii wykraczającej poza standardowe bryły pryzmatyczne wymaga narzędzi o najwyższym stopniu elastyczności. Narzędzie Wyciągnięcie złożone (Loft) to fundament modelowania części o złożonej charakterystyce, umożliwiający płynne łączenie wielu profili, pełniących rolę przekrojów poprzecznych. Umiejętność strategicznego zarządzania przejściami między geometriami jest kluczowa dla uzyskania wysokiej jakości powierzchni (ciągłość klasy G1) oraz zachowania parametrów ergonomicznych i aerodynamicznych modelu.
Proces ten polega na precyzyjnym definiowaniu serii szkiców, które program integruje w jedną, spójną strukturę.
Fundament modelu: Tworzenie profilu bazowego (Szkic 2D)
Czy wiesz, że stabilność modelu 3D zależy od jakości jego pierwszego szkicu?
Prawidłowe zakotwiczenie bazy na głównej płaszczyźnie układu współrzędnych pozwala na zachowanie pełnej kontroli nad symetrią i relacjami przestrzennymi w miarę wzrostu skomplikowania części.
Instrukcja tworzenia profilu bazowego:
1. Rozpocznij nowy Szkic 2D, wybierając płaszczyznę XY.

2. Wybierz narzędzie Prostokąt ze środka (definiowany przez środek i narożnik).

3. Wprowadź wymiary, korzystając z klawisza Tab, aby szybko przełączać się między polami edycji, a następnie zatwierdź je klawiszem Enter:
◦ Długość: 50 mm.
◦ Szerokość: 20 mm.

4. Wybierz polecenie Zaokrąglenie i zastosuj je na wszystkich czterech narożnikach prostokąta (zalecany promień standardowy, np. 2–5 mm), aby przygotować profil do gładkiego przejścia.

5. Zakończ szkic, aby przejść do definiowania przestrzeni roboczej.
Konstrukcja płaszczyzny roboczej i profilu przejściowego
Płaszczyzny konstrukcyjne pełnią rolę rusztowania w modelowaniu 3D. Precyzyjne sterowanie odległością między szkicami pozwala projektantowi decydować o dynamice i długości przejścia geometrycznego.
Aby zdefiniować drugą sekcję modelu, należy przygotować odpowiednie odniesienie:
• Użyj narzędzia Odsunięcie od płaszczyzny.

• Jako płaszczyznę bazową wybierz Płaszczyznę XY i wprowadź wartość odsunięcia: 40 mm.

• Na nowo utworzonej płaszczyźnie otwórz kolejny Szkic 2D.

• Narysuj Okrąg o średnicy 15 mm, którego środek pokrywa się z początkiem układu współrzędnych.

Przed aktywacją narzędzia Loft warto wyłączyć widoczność pomocniczej Płaszczyzny roboczej. Pozwala to na zachowanie przejrzystości w obszarze graficznym i ułatwia bezbłędne zaznaczanie profilu okręgu bez ryzyka przypadkowego kliknięcia płaszczyzny.
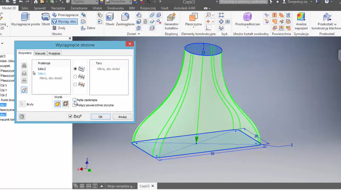
4. Konfiguracja operacji wyciągnięcia złożonego
Po przygotowaniu przekrojów przechodzimy do konfiguracji operacji w interfejsie narzędzia Wyciągnięcie złożone. Kluczowym elementem pracy jest tutaj interaktywny podgląd, który służy jako natychmiastowe narzędzie weryfikacji poprawności geometrii przed jej ostatecznym przeliczeniem.

Proces konfiguracji obejmuje:
1. Aktywację narzędzia i wskazanie Przekrojów (kolejno: okrąg oraz prostokąt z zaokrągleniami).

2. Analizę wizualną podglądu – program automatycznie generuje najkrótszą ścieżkę połączenia (mapowanie punktów).
O ile automatyczne łączenie sprawdza się w prostych bryłach, o tyle profesjonalne projekty wymagają przejścia od automatyzmu do ręcznego definiowania warunków brzegowych, co pozwala na pełne zarządzanie estetyką powierzchni.
Optymalizacja geometrii: Warunki brzegowe i parametryzacja
Dla inżyniera dążącego do mistrzostwa w CAD, zakładka Warunki jest najważniejszym elementem narzędzia Loft. Pozwala ona na sterowanie ciągłością styczną i kierunkiem, w jakim powierzchnia „wypływa” z profilu szkicu.

Zmieniając domyślny Warunek swobodny na Warunek kierunku, wymuszamy na geometrii, aby opuszczała szkic prostopadle do jego płaszczyzny. Dodatkowo parametr Waga (będący bezwymiarowym mnożnikiem skalarnym) pozwala regulować zasięg tego wpływu – np. ustawienie Wagi na poziomie 2 spowoduje, że kształt będzie dłużej zachowywał kierunek prostopadły, zanim zacznie płynnie przechodzić w kolejny profil.
| Typ ustawienia | Warunek swobodny (Standard) | Warunek kierunku (Zaawansowane) |
|---|---|---|
| Charakterystyka | Generuje naturalne, najkrótsze przejście między profilami (ciągłość G0). | Wymusza wyjście powierzchni prostopadle do płaszczyzny szkicu (ciągłość G1). |
| Kontrola (Waga) | Brak wpływu użytkownika na siłę przejścia. | Precyzyjna regulacja (np. Waga 2) siły oddziaływania wektora kierunku na bryłę. |
Tutorial video – Krok po kroku
Finalizacja modelu i opcje wyjściowe
Narzędzie Wyciągnięcie złożone w programie Autodesk Inventor oferuje szeroki wachlarz opcji końcowych, które decydują o strukturze fizycznej i topologii generowanego obiektu:
• Typ wyniku: Możliwość wyboru między generowaniem pełnej bryły (Bryła) a cienkościennej powierzchni (Powierzchnia).
• Pętla zamknięta: Opcja niezbędna przy tworzeniu obiektów cyklicznych, gdzie ostatni profil łączy się z pierwszym.
• Połącz powierzchnie styczne: Funkcja gwarantująca integralność wizualną i techniczną modelu poprzez scalanie sąsiadujących ścian o tej samej ciągłości.
• Widoczność podglądu: Opcja pozwalająca na wyłączenie wyświetlania roboczego w celu przyspieszenia pracy przy bardzo złożonych modelach.

Zatwierdzenie operacji przyciskiem OK kończy proces tworzenia. Tak skonstruowany model jest w pełni sparametryzowany, co oznacza, że każda zmiana wymiaru w szkicu lub wartości odsunięcia płaszczyzny zostanie natychmiast uwzględniona w finalnej geometrii, czyniąc go gotowym do dalszych analiz inżynierskich i produkcji.
Chcesz projektować lepiej zespoły?
Mamy rozwiązanie 🙂
Analiza projektu seryjnego – aplikacja

Sprawdź projekt i oszczędź 20-50% kosztów produkcji przed startem seryjnym z naszą aplikacją.
Presja czasu?
Makra Inventor przyśpieszające prace: eksport STEP + zapis do PDF.


